Above is a sample of my work from the Middlesex County Planning Board Division of Spatial Services. It is a layer of 60 plus sheets of georeferenced mylars from 1962.
Below are some samples of work including lab work and certificates/Certifications:
(***Click the GREEN text to view***)
Scroll down for current work in Machine Learning
Award: RCBC GIS Day 2016 2nd Place Best Student Map
Award: (http://www.co.burlington.nj.us/1561/Best-Student-Map-2016)
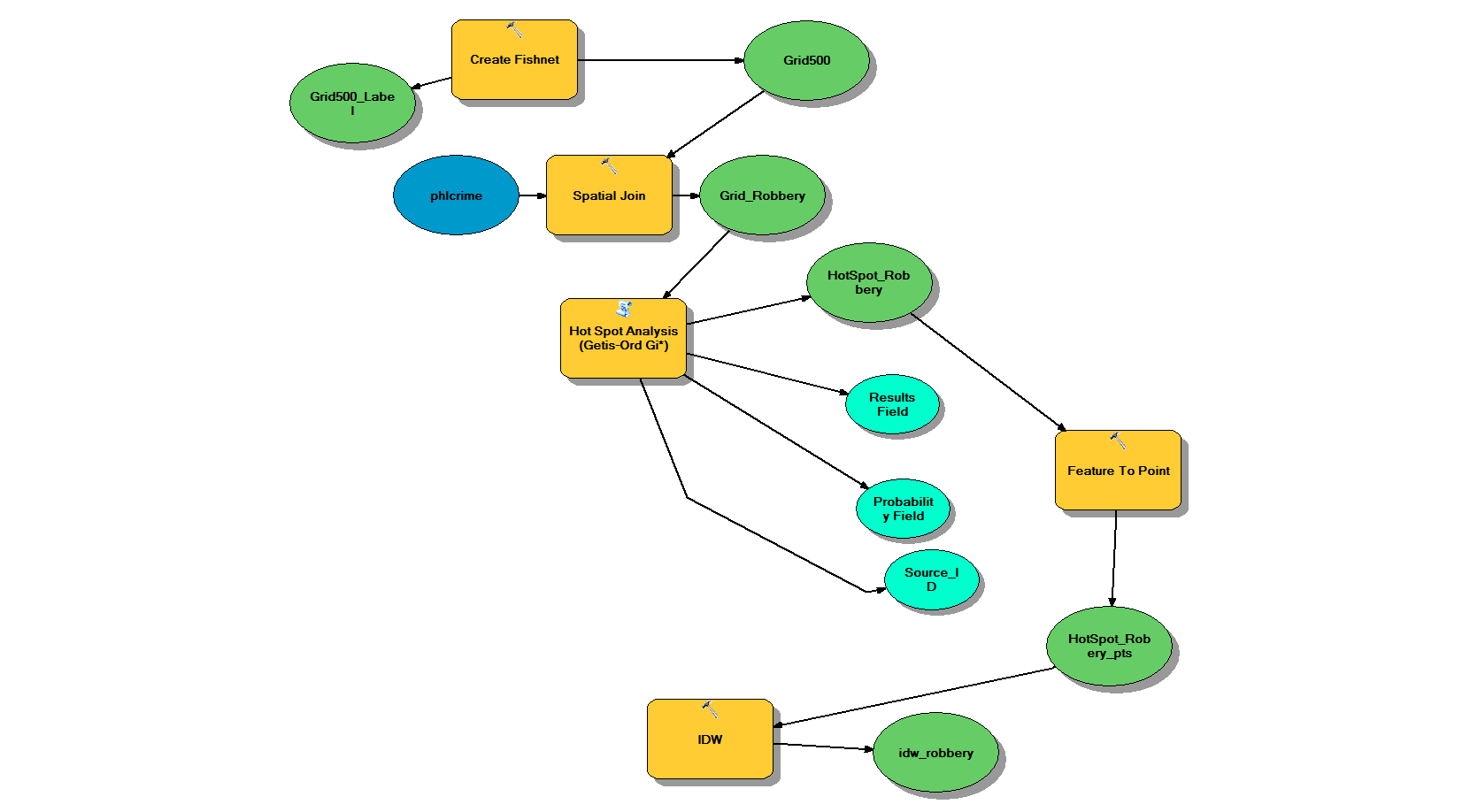
This map displays robbery hotspots in Philadelphia using Hot Spot analysis.
Data from: 2014 City of Philadelphia Police Department
Model built to create the map
Basemap: ESRI/HERE
Story map of a study of Conflict in the Philippines
This Story Map was completed for a class on the topic of GIS for International Development. Data from the Humanitarian Data Exchange, PhilGIS, ACLED, and the Global Terrorism Database.
Paper completed on the study: Download Link
Story Map of Kensington Philadelphia Dumps
Data from: 2014 Center for Sustainable Community’s Temple University
A collaborative community-based Geo-visualization project with Temple University CSC and Rowan University Department of Geography Planning & Sustainability.
Analysis of Food Distribution Points (FDP’s) in Ethiopia
(map links below)
The analysis of Food Distribution Points (FDP’s) in Ethiopia contains multiple maps including a Network Analysis and Capacity Analysis using QGIS. This map was completed for a class on the topic of GIS for International Development.
Network Analysis one (visualization of travel time), two, and a Capacity Analysis
Tent Density study on the Zaatari Refugee Camp
This map was completed for a class on the topic of GIS for International Development. A kernel density was completed in QGIS with data from the Humanitarian Data Exchange to understand the locations and clustering of tents inside of the Refugee Camp.
Plant Hardiness Cartographic Color Map
This map was created in a cartographic design charrette for the understanding color templates and the color palette.
Built with ColorBrewer2
Data from: W.B. Morris / National Climatic Data Center 2015
Healthy Philly Cartographic Street Map
A map showcasing streets and healthy corner stores created using cartographic elements from a cartographic design class.
Data from: City of Philadelphia 2015
Monmouth County Features for Understanding Cartographic Scale
A series of three maps created in a cartographic design class for the understanding of cartographic scale.
Certificates/Certifications:
3D Visualization Techniques Using ArcGIS: Certificate
HIPAA Training: Certificate
Sketchup Essential: Certificate
Github Repository provided upon request
Google Earth Engine Repository: Link
Current Work in Machine Learning:
The Pixel-wise classification of Pond Aquaculture (Project in Progress)

Using Google Earth Engine and JavaScript, I created a SVM (Support Vector Machine) classifier for Sentinel One (radar) and Landsat 8 Imagery. In particular classifying Pond Aquaculture. This image is a composite of 142 images from 2017-10-01 – 2019-03-01.
This composite is exported from Earth Engine and visualized in TerrSet.
To view the code ensure you have created a Earth Engine Account: Link

The final image to the right was completed after grouping out the water to have only the Pond Aquaculture.